X Marks the Spot: A Map to Finding Your First Customers
Many founders, including myself, have struggled to find their first customers. Here's a map to find them.
Finding your first customers.
Read time: <5 minutes.
As I’ve built my business, several people have asked me, “Where did you find your first customers?” You’ll leave this article with my strategy for finding your first customers.
Subscribe below to continue learning from my experiences as a founder through weekly <10-minute reads.
A map to your first customers.
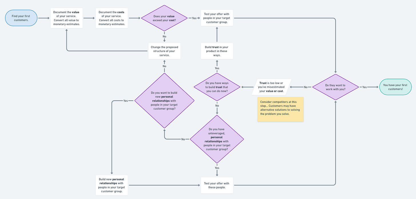
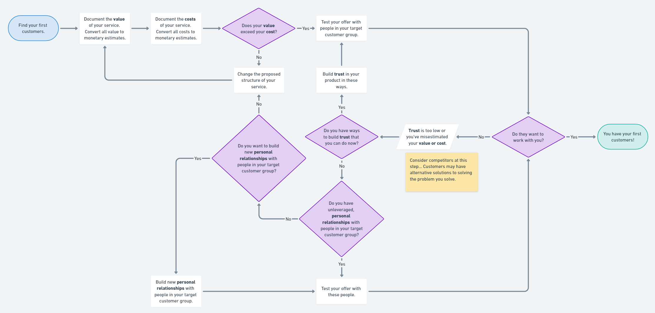
In “Four Principles for Successful, Long-term Customer Relationships,” I shared my equation for strong customer relationships. However, when you’re starting a company, getting the equation to tip in your favor can be hard. I’ve simplified it down to a simple step-by-step process that you can follow to find your first customers (see image below). For a higher-resolution version, view through this link.
At a high level, this process map forces you to think about and address:
value and cost issues
the reasons why customers aren’t adopting your product
And, where you can, it also encourages you to leverage personal relationships when finding early customers. If people like you and want to work with you, why wouldn’t you want to help them?
Find your first customers.
If you struggle to find your first customers when starting your company, run through the flow chart above. The step-by-step process will help you structure your product to drive more value at lower costs. If people don’t trust your value exceeds your cost, build trust. If you don’t have ways to build trust, find ways to leverage existing personal relationships.
Thanks for reading! Questions or ideas for topics? Email me.


